
Applying for Distributed Generation Interconnection
Start your interconnection application for distributed generation (DG). Check eligibility, gather forms, and submit your application online through PowerClerk.

Start Your Distributed Generation Project
Before installing any distributed generation (DG) or energy storage system, you'll need to log in to PowerClerk and complete an interconnection application. This ensures your system can safely and reliably connect to the Con Edison grid.
Detalles y documentación de elegibilidad (<5 MW)
Para asegurarse de que sea elegible para una interconexión de generación privada antes de comenzar su solicitud, revise los Requisitos de interconexión estandarizados del estado de Nueva York (Apéndice F).
Contrato estandarizado para agencias federales, Apéndice A-1 (PDF): Acuerdo de interconexión para uso con agencias federales, según lo establecido en el Apéndice. Este Acuerdo de Interconexión se conoce como "Apéndice A-1" del SIR y permite a las agencias federales interconectar sistemas de generación distribuida y almacenamiento de energía ubicados en sus instalaciones de Nueva York.
Contrato estandarizado para agencias estatales (fuera de Nueva York) Apéndice A-2 (PDF): Acuerdo de interconexión para uso con agencias estatales (fuera de Nueva York), como se establece en el Apéndice. Este Contrato de interconexión apoya a las agencias del estado de Nueva York en la interconexión de sistemas de generación distribuida y almacenamiento de energía ubicados en sus instalaciones.
Los costos típicos asociados con la realización de una revisión coordinada de interconexión del sistema eléctrico se pueden encontrar en la Guía de costos de ingeniería de distribución.
Para obtener instrucciones sencillas paso a paso, siga el diagrama de flujo del proceso simplificado.
How to Apply
All applications must be submitted through the PowerClerk portal. Use the appropriate application type for your system size and scope:
PROJECT SIZE |
COMPENSATION |
PROCESS |
APPLICATION TYPE |
WHERE TO APPLY |
---|---|---|---|---|
PROJECT SIZE ≤ 50 KW |
COMPENSATION Retail Tariff |
PROCESS SIR |
APPLICATION TYPE Small DG Projects |
WHERE TO APPLY |
PROJECT SIZE > 50 KW - 5 MW |
COMPENSATION Retail Tariff (Including aggregators under WVS) |
PROCESS SIR |
APPLICATION TYPE Pre-Application / Large DG Projects |
WHERE TO APPLY |
PROJECT SIZE 2MW – 5 MW |
COMPENSATION Wholesale Market (Non-WVS) |
PROCESS SIR or NYISO SGIP |
APPLICATION TYPE Applications looking to participate in the wholesale market may fall under FERC Jurisdiction |
WHERE TO APPLY Non-FERC Jurisdiction: PowerClerk – Large DG FERC Jurisdiction: NYISO SGIP |
PROJECT SIZE >5MW |
COMPENSATION Retail tariff (SC-11) or Wholesale Market |
PROCESS Non-SIR or NYISO SGIP (≤20MW) NYISO LFIP (>20MW) |
APPLICATION TYPE Applications looking to participate in the wholesale market may fall under FERC Jurisdiction |
WHERE TO APPLY |
PROJECT SIZE OPTIONAL PRE-APPLICATION REPORT |
COMPENSATION |
PROCESS SIR |
APPLICATION TYPE |
WHERE TO APPLY |
Forms and Resources
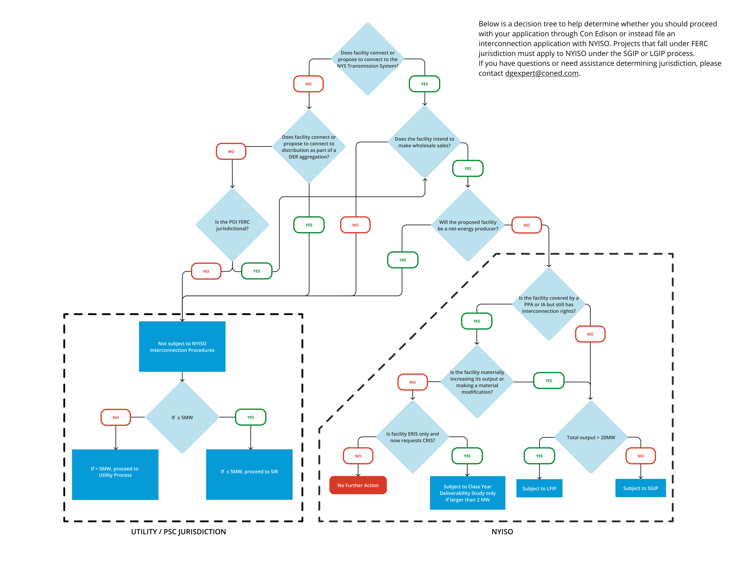
Process Flow Chart
This guide helps you decide if you should apply to Con Edison or file an interconnection application with NYISO. If your project is under federal rules (FERC), you must apply to NYISO. For help with this decision, email dgexpert@coned.com.
